HC ASOCIADOS
Ca. Mártir José Olaya N°129, Of.1501 Miraflores, Lima, Perú.
+511 241 8503
Lun-Sab 9.00am - 6.00pm
HC & ASOCIADOS S.R.L. (HC&A) es una empresa privada, peruana, con personería jurídica; inscrita en Julio de 1993 con la finalidad de prestar servicios de consultoría en “proyectos de inversión y desarrollo de recursos”, con 29 años de ejercicio ininterrumpido, continuando la actividad empresarial de CyA - Consultores y Asesores Asociados, fundada por el Ing. Hugo Campuzano y otros en Julio de 1978, acumulando así más de 44 años de experiencia de servicios de consultoría en el Perú.
HC&A está preparada para atender a los sectores de agricultura y riego, saneamiento, energía e hidroeléctricas, obras viales y ferroviarias, conservación de cuencas, minería y medio ambiente, realizando estudios para la ejecución de obras de regadío, hidroelectricidad, electrificación, abastecimiento de agua poblacional e industrial, redes de agua y alcantarillado, plantas de tratamiento de agua, depósitos de desechos mineros, proyectos viales y de ferrocarriles, carreteras y edificaciones, obras de preservación del medio ambiente y otros relacionados.
HC&A tiene vasta experiencia en realizar estudios de reconocimiento; practicar diagnosis y prognosis; ejecutar planes maestros; realizar estudios básicos para sustentar proyectos de inversión desde perfil, prefactibilidad y factibilidad. Una vez demostrada la viabilidad ejecutar estudios definitivos y de ingeniería de detalle; elaborar expedientes técnicos para la construcción de obras civiles y electromecánicas de obras específicas e integrales, tanto para el sector público como para el sector privado.
HC&A tiene vasta experiencia en realizar supervisión y dirección técnica de obras civiles, electromecánicas y medio ambientales, proyectos de riego, saneamiento e hidroeléctrico, ferroviarios, viales y de puertos. Asimismo, está en capacidad de preparar ofertas para realizar inversiones privadas, públicas y públicas privadas.
HC&A mantiene su prestigio y credibilidad, mediante la participación de un equipo multidisciplinario de consultores de reconocido prestigio y experiencia nacional e internacional, quienes guían el desarrollo de los estudios y hacen la supervisión de los procesos de ejecución de las obras. Asimismo, gracias a su vinculación con importantes consultoras nacionales e internacionales, HC&A integra grupos de trabajo que aseguran la calidad de cada servicio de consultoría.
Prestamos servicios de consultoría en proyectos de inversión y desarrollo de recursos naturales para los sectores de agricultura y riego, saneamiento, energía e hidroeléctricas, obras viales y ferroviarias, conservación de cuencas, minería y medio ambiente; brindando productos con soluciones integrales de alta calidad cuya factibilidad sea sostenible en el tiempo y económicamente ejecutable bajo las exigencias de nuestros clientes; compromiso que se transmite en toda la organización, cumpliendo con los plazos establecidos, estándares de calidad, seguridad y salud ocupacional, protección del medio ambiente y de responsabilidad social.
Ser una consultora líder en proyectos de inversión y desarrollo de recursos naturales con proyección internacional, reconocida por brindar soluciones integrales eficientes; mediante su alta competitividad profesional y experiencia, logrando formar relaciones de confianza con sus socios estratégicos y clientes.
Respeto: Fomentamos el desarrollo personal y profesional de nuestros empleados, promoviendo un entorno de trabajo respetuoso y trabajando en equipo, promoviendo una cultura preventiva, practicando una actitud sostenible y comprometida con nuestro entorno, con el medio ambiente y la sociedad.
Compromiso: Nos encanta lo que hacemos y es por eso que nuestros trabajos se realizan con mucho profesionalismo, prestando atención a cada detalle y buscando la mejora continua.
Conducta Ética: Nuestras actuaciones y decisiones se basan en la profesionalidad, integridad moral, transparencia, honestidad y lealtad.
Liderazgo: Gestionar toda clase de equipos y explotar las capacidades en las que destacan cada uno de sus miembros. Con explicaciones más claras en los procesos y las normas.
Trabajo en equipo: Multiplica nuestra productividad, creando valor al efectuar tareas que se complementan entre sí y contribuye al desarrollo de todos.
Innovación y Excelencia: innovar constantemente en nuestros modos de trabajar y de pensar nuestros proyectos, promoviendo la mejora continua para alcanzar la máxima calidad.
Somos HC & ASOCIADOS S.R.L., empresa de servicios de consultoría en proyectos de inversión y desarrollo de recursos, desde diagnóstico, planificación, planes de desarrollo hasta estudios de pre-inversión- perfil, pre factibilidad y factibilidad, de inversión-estudios definitivos, ingeniería de detalle; supervisiones de estudios y de obras; gerenciamiento y asesorías; para los sectores de agricultura y riego, saneamiento, energía e hidroeléctricas, obras viales y ferroviarias, conservación de cuencas, minería y medio ambiente, tanto para entidades públicas y privadas. Tenemos como lineamientos brindar la calidad en nuestros servicios, velar por la seguridad y salud en el trabajo, proteger el medio ambiente y prohibir todo tipo de soborno, por lo que asumimos los siguientes compromisos:
Calidad
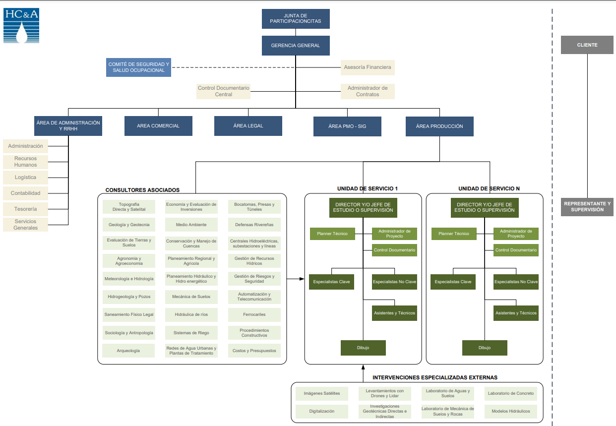
La organización de HC&A bajo una Junta de Participacionistas está formada por: Gerencia General, Área de Administración y RRHH, Área Comercial, Área Legal, Área PMO - SIG y Área Producción, Control Documentario, Asesoría Financiera, Administración de Contratos y Servicios Especializados (Consultores Asociados e Intervenciones Especializadas Externas). Así mismo, en el Área de Producción se crean las unidades del servicio según la línea de negocio y sector del servicio.
La Junta de Participacionistas fija la política de la empresa. El Gerente General ejerce la representación Legal, y dirige y conduce la marcha empresarial con todas las atribuciones y responsabilidades.
El Área de Administración y Finanzas son quienes realizan el seguimiento y control administrativo para el correcto cumplimiento de las obligaciones HC&A - Normas Estatales; administran los contratos de personal y dan el apoyo logístico.
El Área Comercial tiene a cargo la búsqueda de nuevas oportunidades de negocio, incremento de la cartera de clientes, elaboración y presentación de las propuestas, reuniones con los clientes y la publicidad de los trabajos realizados.
El Área Legal tiene a cargo coordinar, dirigir, organizar, controlar y proponer soluciones a problemas jurídicos dentro de la empresa.
El Área PMO-SIG, como PMO encargado de la Gestión de Proyecto, iniciando con la reunión de apertura, elaboración del plan de trabajo con el personal de producción, seguimiento y cierre de proyecto. Como SIG encargado de la implementación, certificación y seguimiento de los Sistemas Integrados de ISO 9001 Gestión de Calidad, ISO 45001 Gestión de Seguridad y Salud en el Trabajo, ISO 14001 Gestión Medioambiental, ISO 37001 Gestión Antisoborno de la empresa y sus servicios.
El Área de Producción se conforma con personal fijo y variable de la empresa de acuerdo a los servicios obtenidos y su envergadura. Esta formado por Ingenieros y Licenciados Senior, Ingenieros y Licenciados Junior, Personal Técnico, Consultores Asociados e Intervenciones Especializadas Externas calificados y con experiencia en la línea del negocio y el sector del servicio.
La Organización se complementa con un equipo permanente de apoyo gerencial, legal, financiero y servicios especializados. Siendo uno de ellos Control Documentario quienes administran la información de los proyectos a todo nivel. Administrador de Contratos gestionar las diferentes etapas del ciclo de vida de un contrato, desde la solicitud, creación, redacción y administración de solicitudes de cambios y correcciones. Asesoría Financiera orientado en la forma de administrar planear y priorizar el manejo de los recursos económicos basados en los objetivos definidos por la Junta de Participacionistas.